Сушильный комплекс древесины - Продам в Минске
Детальное описание
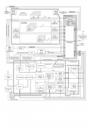
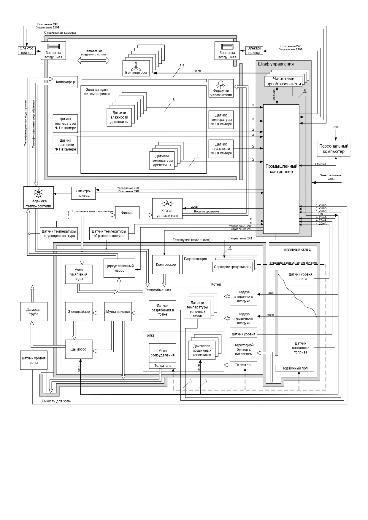
СУШИЛЬНЫЕ КОМПЛЕКСЫ
Сушильные комплексы (камеры) древесины с разной степенью автоматизации - от полной до частичной, в составе:
- склад топлива (опилки, щепа влажностью до 60% и фракцией до 50 мм) с
подвижным полом в объеме загрузки, обеспечивающим автоматический
режим при номинальной тепловой мощности в течении до 3-х суток;
- транспортер подачи топлива в переходной бункер;
- питатель с дозатором;
- гидравлический толкатель;
- жаротрубный котел с подвижными колосниками в двух вариантах
технологического исполнения (французская либо шведская разработки),
единичной мощностью 150, 400, 750, 950, 1500, 3000 кВт ;
- возможность ручной загрузки котла крупными кусковыми отходами;
- система пневматической очистки теплообменника котла;
- автоматическое золоудаление, в том числе твердых дымовых частиц
мультициклона;
- системы нижней и верхней вентиляции помещения;
- система автоматического компьютерного управления, интегрированная
с системой управления сушкой древесины;
- система аварийного оповещения с блокировкой аварийных узлов;
- система аварийного пожаротушения склада топлива, транспортеров,
промежуточного бункера, питателя с дозатором, при возгорании;
- утепленная дымовая труба с люком для прочистки.
СУШИЛЬНЫЕ КАМЕРЫ
Камеры сушки древесины из алюминиевых сплавов европейских стандартов.
Характеристики оборудования, конструкций и материалов.
Камеры нашего производства - универсальные, конвективного типа, как для форсированной сушки дров и тары, так и для мягких режимов сушки с обеспечением качества пиломатериалов любых пород древесины.
Камеры производятся на основе разработанных и зарегистрированных ТУ РБ, объемом загрузки от 30,0 до 200,0 м³ условного обрезного пиломатериала, сертифицированы и соответствуют требованиям технических регламентов ЕАЭС.
Комплект документации включает паспорт с руководством пользователя, схемы фундаментов и сборочные схемы, электрические принципиальные схемы.
Использование в конструкциях алюминиевых сплавов - от 100%, до частичного использования оцинкованной углеродистой стали, но исключительно для наружного покрытия и несущего каркаса с целью общего удешевления.
В виде штатных вариантов систем управления используются системы торговой марки « Delphi», а также марки Schneider Electric с возможностью раздельного и независимого управления двумя камерами одновременно и встроенной возможностью ФСО стандарта ISPM-15. Система автоматического управления - с удаленным доступом через сеть интернет для оперативного гарантийного и послегарантийного обслуживания с современным и гибким, но простым пользовательским интерфейсом. Качество сушки обеспечивается установленным градиентом для каждого этапа, а также возможностью выбора приоритета в соответствии с конкретными требованиями.
1. Воздушная циркуляция:
Вентиляторы – реверсивные, с облегченными алюминиевыми рабочими колесами, шестилопастные, диаметрами 560, 700 и 800 мм, с
электродвигателями мощностью от 1,1, до 3,0 кВт.
В стандартном исполнении для каждой камеры предусмотрены частотные преобразователи.
Воздухообменные клапана – утепленные, алюминиевые, с резиновым уплотнением. В виде опции возможна установка рекуператоров.
2. Электрооборудование:
Все электрические кабели, как силового, так и контрольного назначения, поставляются в негорючем исполнении.
Исполнительные механизмы – фирмы Belimo (Швейцария), либо аналоги, с пропорциональным управлением, не требующие обслуживания. Датчики
влажности древесины - из нержавеющей стали.
Количество датчиков влажности материала от 4 до 12, датчиков температуры материала – 4, температуры и влажности теплоносителя – от 1 до 2.
3. Отопление:
В камерах используются биметаллические водяные калориферы с трубами, оребренными алюминием.
Калориферы поставляются готовыми к монтажу.
4. Увлажнение:
Распылители форсунок увлажнения – производства Италии.
Конструкции:
Комплект камеры поставляется в виде сборно-разборных несущих каркасных конструкций, ферм проема ворот, панелей ограждающих конструкций.
В случае пожелания Заказчика несущие стойки и фермы могут быть изготовлены как из алюминия, так и из углеродистой стали с антикоррозионной обработкой.
За основу принята безсиликоновая сборка, когда все основные стыковые соединения с целью обеспечения полной влагонепроницаемости, герметизируются специальным стойким резиновым уплотнением.
Внутреннее покрытие камеры – только из алюминиевого профнастила, толщиной от 0,5 до 0,8 мм., либо иной по согласованию с Заказчиком.
Толщина утеплителя камеры для всех вариантов -150 мм. Консоль подъема и перемещения комплектуется лебедкой, либо настенным реечным домкратом.
Предоставляется максимальная гарантия, на конструкции - 10 лет, на оборудование - 2 года.
При полном соответствии материалов и оборудования образцам многих западноевропейских производителей, стоимость предлагаемых с нашей стороны камер гораздо ниже.
Камеры нашего производства не требуют регистрации в органах строительного и промышленного надзора.
Возможна поставка камер в составе сушильного комплекса, включая котельное оборудование, в том числе с автоматической подачей топлива и регулировкой общей тепловой мощности.
Возможен зачет на материалы, технику по согласованной спецификации.
Полные характеристики камер и детальные пояснения - по запросу.
Создано 23.03.2023 Изменено 23.03.2023




