Установка Индукционного подогрева мазута - Продам в Красноярске
Россия, Красноярский край, Красноярск, ул. Маерчака, 65, стр. 1/13
Детальное описание
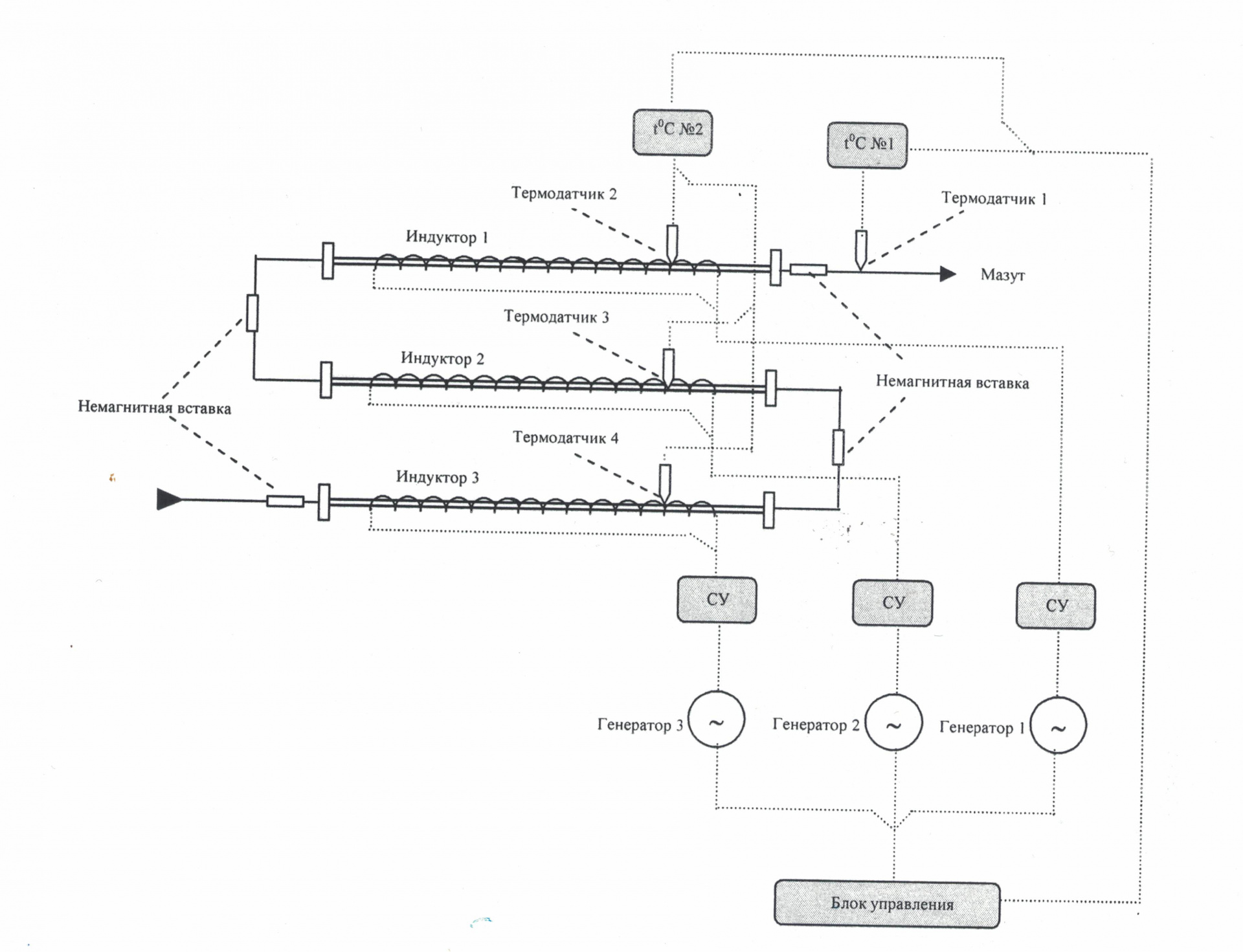
Разработана и изготовлена высокочастотная индукционная установка для предварительного подогрева мазута перед подачей его в печь с целью полноты сжигания продуктов сгорания, снижения расхода мазута и сокращения выбросов загрязняющих веществ в атмосферу.
- Исходная Температура Мазута - 60°С
- Конечная температура мазута - 95-98°С
- Максимальная разность температур - 38°С
- Диаметр подводящего трубопровода - 57 мм
- Общий Расход мазута - 2300 кг/ч
- Плотность мазута - 890-950 кг/м3
Время нагрева мазута находящегося в зоне работы установки на 38 оС составляет около 30 сек.
После внедрения установки получены следующие показатели. Уменьшение расхода мазута на 9,9 %, снижение количества угарного газа при использовании установки индукционного нагрева составляло более 50 % и обеспечило достижение установленного норматива ПДВ в 0,135 г/с
Создано 10.01.2023 Изменено 16.02.2023

