Обзор - Простой светодиодный драйвер ZXLD381 для ...


930

Описание

Добавлено: 17.02.2012 в 09:32
Продолжительность: 02:26

Техническую поддержку продаваемого товара, гарантийное и после гарантийное обслуживание осуществляет собственный сервис-центр.
Опытные специалисты и передовое оборудование позволяют нам качественно и оперативно решать проблемы, возникающие у наших клиентов

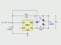
ZXLD381 -- компактный современный светодиодный драйвер от компании ZETEX предназначен для работы со светодиодом или группой светодиодов при входном напряжении питания в диапазоне от 0.9В до 2.2В. Обладая внутриструктурным самопереключающимся транзистором, который имеет низкое эквивалентное сопротивление в открытом состоянии, драйвер сохраняет высокое КПД даже при снижении входного напряжения до 0.9В. Некоторые особенности драйвера: КПД не менее 85%; диапазон входных напряжений от 0.9В до 2.2В; ток утечки ключа 70мкА; рабочая частота 350кГц; максимальный ток переключения 800мА; возможность работы от одного элемента питания 1.5В; мощность рассеивания 450мВт. Драйвер выполнен в корпусе SOT23, миниатюрные размеры которого позволяют использовать конструкцию в любых мини габаритных электронных изделиях. В качестве примера работоспособности драйвера я использовал одноваттный белый светодиод, с рабочим напряжением 4В. Угол рассеивания светодиода составляет 120°, световой поток 80лм. Типовую схему дополнил диодом Шоттки и емкостью в 470мкф на 16В. В качестве накопительного дросселя я использовал дроссель индуктивностью в 10мкГ, подбор номинала которого так же используется для регулировки выходного тока. В качестве элементов питания использованы два аккумулятора, напряжение которых вкупе составляет 2.4В. Замер выходного тока составил 220мА, при падении напряжения на светодиоде в 3В.


Комментарии 1

  • 0
    Бондарь (24 сентября 2012, 11:16) 13 лет назад

    Отличный драйвер! Я собрал несколько фонариков на нём, по этой схеме http://gzip.ru/home/svetodiodnyj_fonarik_s_odnoj_batarejkoj.htm
    Светодиоды светят без потери яркости до разряда батарей, что очень удобно.

Оставить комментарий

Интересные статьи партнеров

Похожее видео