NCP3065 -- драйвер для питания мощных светодиодов


411 +1

Описание

Добавлено: 30.11.2012 в 18:38
Продолжительность: 01:31

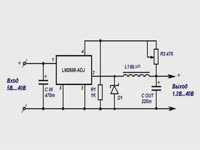
Микросхема NCP3065, представленная крупнейшей компанией ON SEMICONDUCTOR, является драйвером для питания мощных светодиодов с максимальным выходным током до 1.5А без использования дополнительного ключа. Универсальный интегральный импульсный регулятор NCP3065 позволяет создавать преобразователи любых типов. Особенность преобразователя является встроенный силовой транзистор с допустимым током коллектора до 1.5А, а так же низкое значение опорного напряжения, позволяющее применять датчики тока с малым сопротивлением и исключить усилитель сигнала обратной связи. Микросхема работает в широком диапазоне входных напряжений от 3В до 40В, что позволяет применять ее с популярными 12В-и источниками, в том числе и автомобильным бортовым питанием. Значения выходного тока устанавливаются подбором номинала внешнего резистора. Для самостоятельной сборки повышающего преобразователя необходимы следующие компоненты. Микросхема NCP3065, дроссель индуктивностью 100мкГ, диод Шоттки с рабочим током не менее 2А, три конденсатора, и резисторы, которые подбираются по значению выходного тока.


Комментарии 0

Оставить комментарий

Интересные статьи партнеров

Похожее видео